Működő húsfeldolgozó üzem, bővítési lehetőséggel!

1882 Nyomtatás Ajánlás Facebook

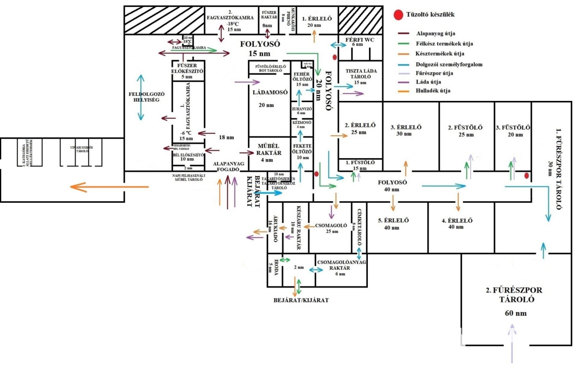
Kistelek kiváló részén, közel az autópályához és az 5- ös számú főúthoz, eladó egy jelenleg is húsüzemként működő épületegyüttes.. A 465 négyzetméteres csarnoképület 711 négyzetméteres telken helyezkedik el, rendelkezésre áll még 1.046 négyzetméteres 60% ban beépíthető telek. A húsüzemben jelenleg húsfeldolgozás, füstölés, késztermék előállítás történik.

Többcélú hasznosításra alkalmas:
- Tárolás és raktározás
- Feldolgozás és gyártás: A csarnok megfelelő átalakítás esetén egyéb mezőgazdasági
feldolgozóüzemként vagy más ipari tevékenységhez is hasznosítható.
- Bővítés és fejlesztés: A terület lehetőséget biztosít további építkezésre, bővítésre. Ideális lehet a dolgozók számára szociális helyiségek, üzemi konyhának, étkezőnek is.
- Az eddigi húsüzem, húsfeldolgozó tevékenység
tovább folytatható.
- Az ingatlan összközműves, a tevékenységhez szükséges teljes kapacitás rendelkezésre áll.

Jól megközelíthető helyen található, az M5 autópálya lehajtó pár perc, 5 - ös számú főút 1 percen belül elérhető.

Bármely kérdés felmerült önben az ingatlannal kapcsolatban, hívjon bizalommal, a 06 30 2490482 tel. számon.
dr. Vass Zoltán

Dr. Vass Zoltán
PRÉMIUM

Dr. Vass Zoltán

10 éve a Városi Ingatlaniroda tagja
Ingatlanértékesítő
Szeged
+36 (30) 249 0482
Észrevétel a hirdetéssel kapcsolatban
Egy ingatlanos naplója